The Situation Azizeh needed to grow her Portland client base with no paid search history and no local visibility data. The goal was not to generate volume — it was to test whether Portland couples were actively searching for premium private-pay therapy, and whether the market would respond to the right message.
The Strategy
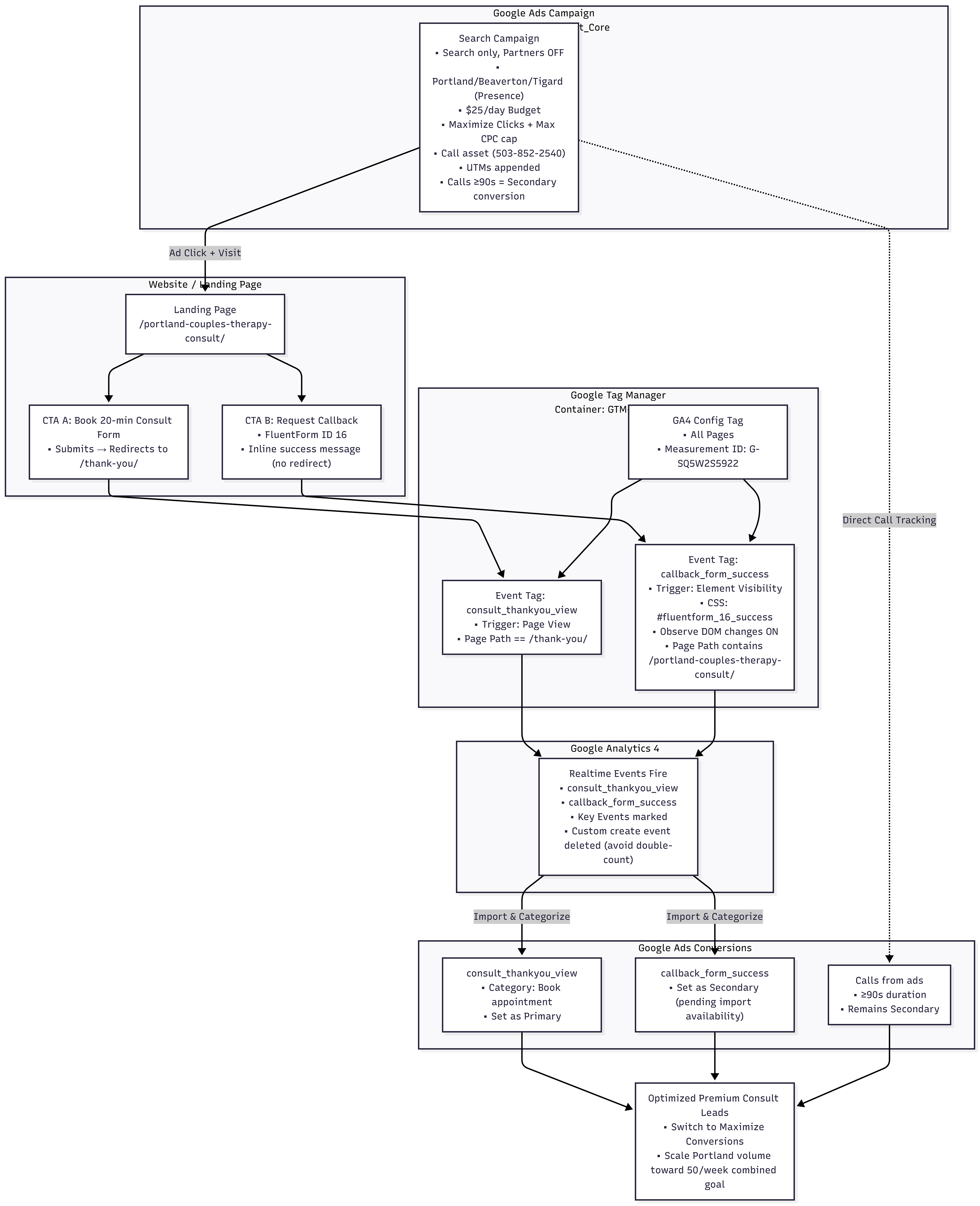
I designed and ran a tightly controlled Google Search-only pilot with a $25/day budget. Every decision was intentional:
      Search Network only — no Display, no YouTube, no Partners
      Targeted Portland, Beaverton, and Tigard only
      Phrase match keywords focused on high-intent local searches
      Aggressive negative keyword list filtering out insurance seekers, crisis       searches, job seekers, and low-     cost shoppers
     Two clear conversion paths: Book a 20-minute consult or Request a           callback
     GTM/GA4 tracking tied only to meaningful actions — no vanity metrics
I also designed and developed a dedicated landing page built specifically for high-intent Portland searchers, with premium positioning and private-pay clarity throughout.
Campaign Results (Feb 19 – Mar 2, 2026):
Clicks: 42
Impressions: 560
CTR: 7.50%
Avg CPC: $5.18
Total Spend: $217.46
Engagement rate: 76.32%
Top of page rate: 82.2%
Impression share: 48.9%
Mobile traffic: 65.8% of spend
Audience insights:
Strongest age concentration: 35–54
Top 10% household income: 40.2% of spend
Highest intent days: Sunday and Monday
What the data revealed: The campaign validated that the right audience was searching and responding. However it also uncovered critical funnel issues:
   Visitors were leaking from the landing page to the main website through the hamburger menu
   The callback form tracking had a visibility gap in GA4
   Mobile UX friction was reducing conversion follow-through
   The incorrect phone number was blocking calls at the most critical moment
Key Insight A 7.5% CTR in a competitive therapy market means the keywords, ad copy, and positioning were working. The campaign proved the audience was there and responding — the bottleneck was the conversion path, not the ads. This pilot served as both a lead generation test and a funnel diagnostic tool, giving us a clear roadmap for what to fix before scaling.
Year: 2026
Back to Top